首页
Home
学校概况
About JJL
学校简介
金岭风光
金岭影像
新闻动态
News & Events
新闻资讯
通知公告
金岭课程
Curriculum
课程建设
社团活动
德育课程
岭上师生
Life on campus
教师风采
金岭少年
重要的日子
全环境育人
Moral Education
家校共育
校园环创
招生招聘
Contact Us
招生简章
人才招聘
联系我们
中文
|
ENGLISH
简
EN
新闻动态
新闻资讯
通知公告
微信公众号
地址:青岛市崂山区苗岭路3号
电话:0532-58080865
邮箱:rxzx@jjlxx.net
|
当前位置:
首页
>
主站
>
新闻动态
>
通知公告
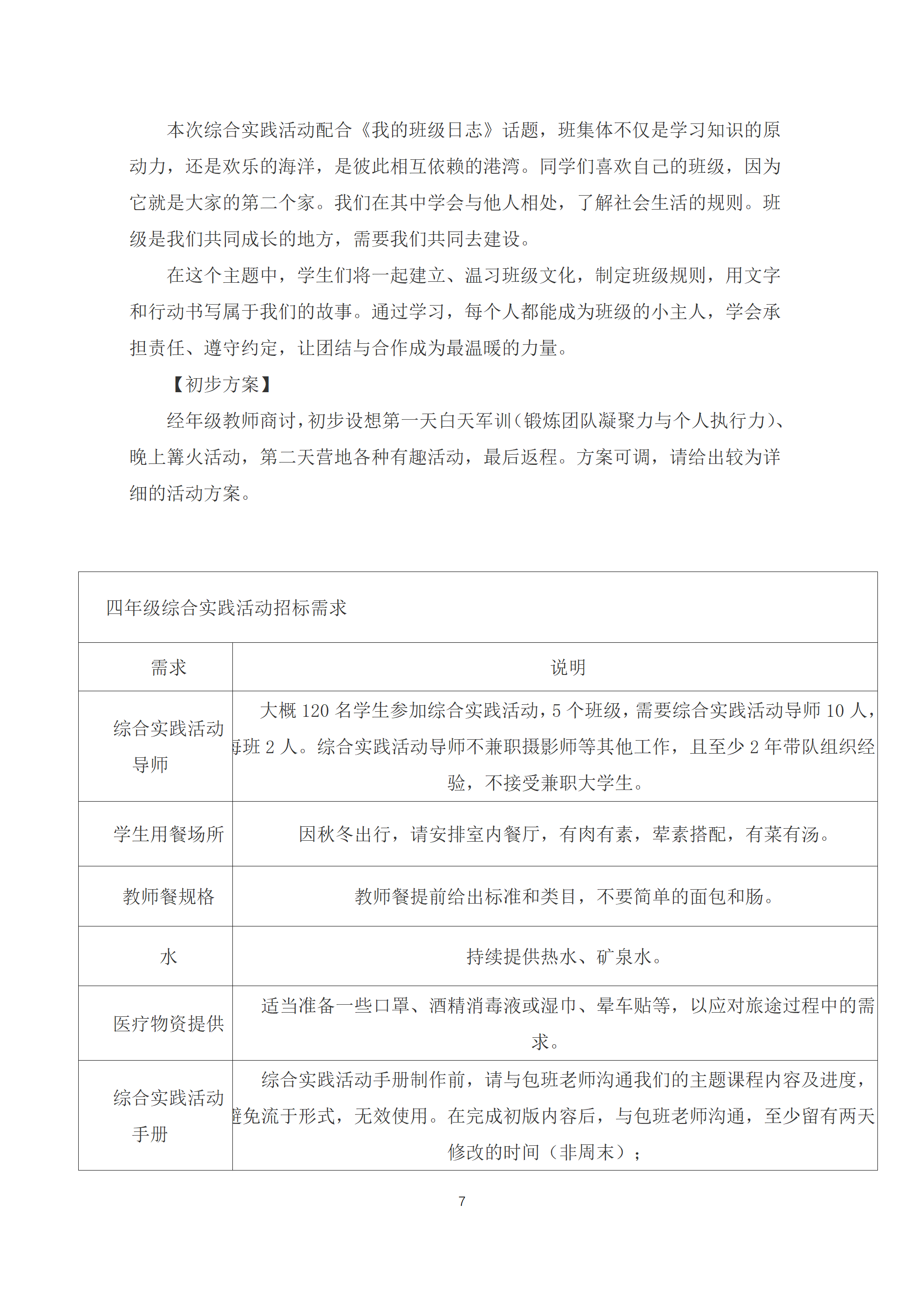
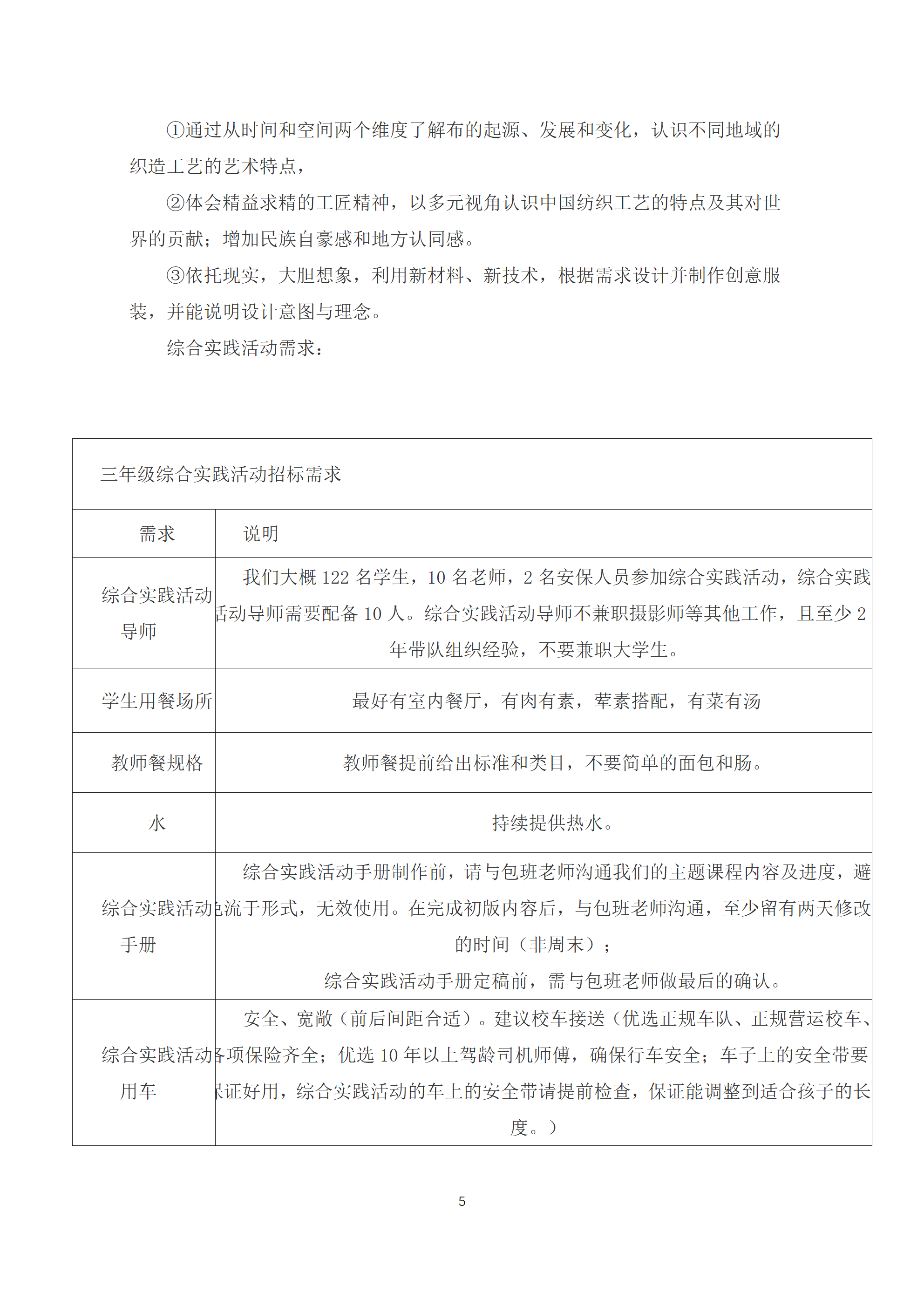
青岛市崂山区金家岭学校2025年小学部秋季综合实践活动招标公告
发布时间:2025-09-29
浏览次数: